线路动态 >> 返回 您当前所在位置:首页 > 新闻中心 > 线路动态 > 正文

乘公交逛古城 欢欢喜喜过大年

更新时间:2026-02-13 17:29:00点击次数:1315次字号:T|T

春节即将到来,古城保定年味浓郁,从百年古街到新潮灯展,从历史展馆到自然园林,各类景点年味拉满。这份公交出行攻略,带你一站式打卡保定特色,轻松畅行古城,解锁新春游玩新体验。

保定新春必游景点速览

历史文化地标

直隶总督署博物馆+古莲花池:全国保存最完整的清代省级衙署,曾国藩、李鸿章等曾在此办公。古莲花池为元代北方古典园林,春节期间将举办画展,碑廊、水心亭等景致与书画相映成趣,二者相邻,可一并游览。

西大街:保定百年古街,古建林立,年味浓厚,是逛吃、感受古城市井烟火的好去处。

淮军公所博物馆:融合南北方建筑风格的清代建筑群,拥有国内现存规模最大的清代封闭式戏楼,历史与艺术价值拉满。

水利博物馆清河道署:见证保定水利发展的历史遗存,古建布局精巧,尽显古城水利文化底蕴。

保定军校纪念馆:全国重点文保单位,再现中国近代陆军军事教育发展历程,馆内多个专题展讲述军校生的爱国事迹,是红色文化打卡地。

大激店古镇:国家4A级景区,千年古村藏着驿站、寺庙、古槐等景致,兼具历史厚重感与乡村烟火气。

特色展馆体验

中国古动物馆(保定自然博物馆):保定新晋地标,沉浸式感受古生物魅力,是亲子科普、打卡拍照的好去处。

保定博物馆+关汉卿大剧院:博物馆藏保定本地历史文物,关汉卿大剧院兼具艺术观赏与演出体验,周边东湖景致优美。

保定宴饮食博物馆:以饮食为主题的特色展馆,逛馆的同时可品尝保定特色美食,感受饮食文化魅力。

自然休闲胜地

保定市农业生态园+黄花沟公园+植物园:三大自然园林四季皆宜,春节期间草木含趣,是散步、亲子游玩、放松身心的休闲之选。

极限运动公园:核心打卡地,春节期间将举办第三届非遗千灯会,潮酷灯组融合马年、保定地标元素等非遗文化。

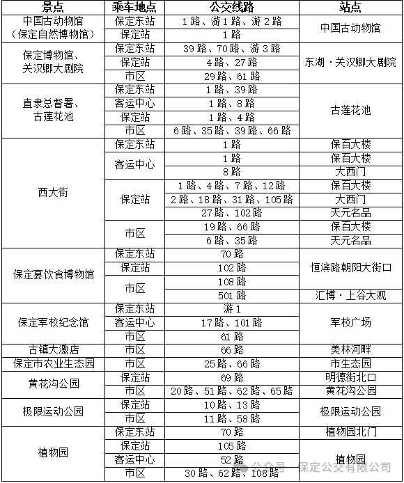
新春公交出行全攻略

图片

温馨提示

春节期间,保定公交将增加景区线路班次、调整发车间隔,枢纽站与景区站点运力充足,可放心出行。建议提前下载“掌上公交”“车来了”APP,实时查看车辆到站信息,避开客流高峰,节省出行时间。

新春佳节,欢迎您搭乘公交逛展馆、赏灯展、游古街、品年味,让每一趟行程都满载团圆与温馨,在古城保定共度红红火火、幸福安康的中国年!

(编辑:dangxuan)
栏目导航

保定公共交通有限公司

-----地址:河北省保定市裕华东路1209号

-----邮编:071000

服务监督电话

-----电话:3010111